What Happens If You Obstruct Justice? Real Legal Consequences Explained Clearly

Get an AI-powered summary of this article:
What Does “Obstruction of Justice” Actually Mean in Real Life Situations?
Most people assume obstruction of justice only applies to dramatic courtroom moments or high-profile cases. In reality, it often starts with ordinary actions taken at the wrong time, with the wrong intent.
At its core, obstruction of justice means interfering with the legal process in a way that prevents truth from coming out. This doesn’t require a completed crime or even a successful outcome. What matters is whether someone tried to disrupt an investigation, court proceeding, or law enforcement activity.
Think of it this way:
If the justice system is trying to establish facts, any deliberate act that hides, alters, delays, or manipulates those facts can fall under obstruction.
Real-life situations where this happens
Not all cases look obvious. Many begin with actions people underestimate:
- Deleting messages after learning about an investigation
- Telling someone what to say before police questioning
- Refusing to provide requested documents intentionally
- Giving misleading information to investigators
- Warning someone about an upcoming arrest so they can avoid it
In these scenarios, the key issue is not just the action itself, but the purpose behind it.
The role of intent (why it matters so much)
A person doesn’t accidentally commit obstruction in the legal sense. Prosecutors focus heavily on intent, often referred to as mens rea.
- If someone deletes files to “clean up space” → not obstruction
- If someone deletes files to hide evidence → potential obstruction
That difference is everything.
“Obstruction of justice is defined less by what you do, and more by why you do it.”
It’s not limited to courtrooms
One of the biggest misconceptions is that obstruction only applies once a case reaches court. That’s not true.
It can happen at multiple stages:
- During a police investigation
- Before charges are filed
- While evidence is being collected
- During a trial
- Even after a verdict (in appeals or enforcement stages)
Quick breakdown
| Situation | Could It Be Obstruction? | Why |
|---|---|---|
| Deleting evidence after notice | Yes | Intent to hide information |
| Forgetting to respond to a request | No | No clear intent |
| Coaching a witness | Yes | Influencing testimony |
| Being silent | Usually no | Right to remain silent |
This is why the concept is broader than most people expect. It’s not about dramatic crimes—it’s about protecting the integrity of the legal process itself.
What Actions Can Get You Charged With Obstruction of Justice?
There isn’t just one way to obstruct justice. The law covers a wide range of behaviors, many of which don’t look illegal at first glance.
Some actions are direct and obvious. Others are subtle, but still carry serious consequences if done intentionally.
The most common actions that trigger charges
Certain behaviors show up repeatedly in real cases:
- Destroying or hiding evidence
- Lying to law enforcement officers
- Altering documents or digital records
- Threatening or influencing witnesses
- Interfering with arrests or investigations
Each of these actions targets the same thing: the accuracy and fairness of the legal process.
Not all actions are treated equally
The seriousness of the charge depends on factors like:
- Whether the case is federal or state-level
- The type of investigation involved
- The impact of the interference
- Whether other crimes are connected
For example, deleting a single message might be treated differently than coordinating a large-scale effort to destroy evidence.
Why digital actions are increasingly important
Modern obstruction cases often involve digital behavior rather than physical acts.
Examples include:
- Wiping a phone before handing it over
- Using encrypted apps to conceal communication
- Modifying timestamps or files
- Asking others to delete messages
These actions leave traces, and investigators are trained to detect them. In many cases, the attempt to hide something becomes stronger evidence than the original issue.
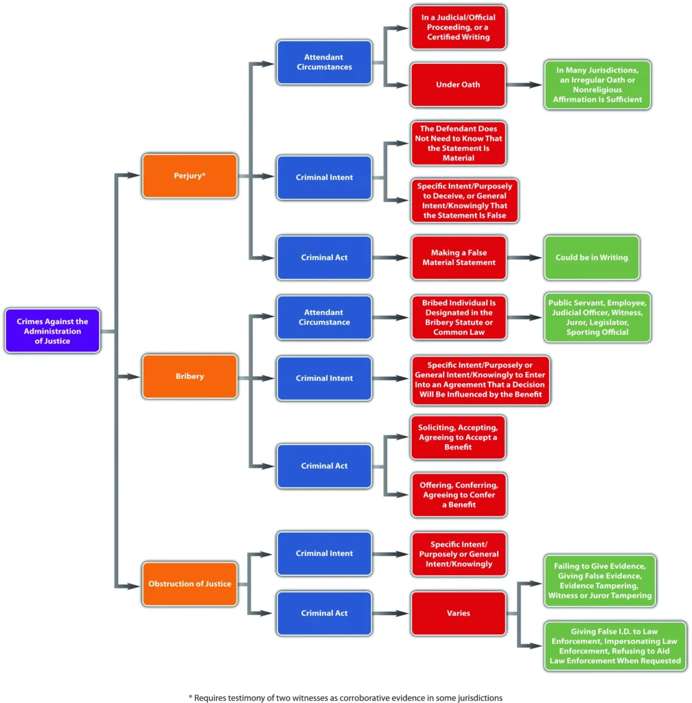
Infographic: Common Obstruction Behaviors

A simple way to understand it
Instead of memorizing legal definitions, think in terms of impact:
If an action…
- Blocks access to evidence
- Changes what evidence shows
- Influences what someone says
- Delays or disrupts legal procedures
…it may qualify as obstruction.
A key legal insight
Many people assume they’ll only face consequences if their actions succeed. That’s not how this works.
“You can be charged with obstruction of justice even if your attempt fails completely.”
Trying to interfere is often enough.
Final takeaway for this section
Obstruction of justice is not limited to criminals trying to escape punishment. It can involve:
- Employees
- Business owners
- Witnesses
- Even third parties with no direct role in the case
What connects all these situations is one thing:
a deliberate effort to interfere with how justice is carried out.
Can You Go to Jail for Obstructing Justice or Is It Just a Fine?
Short answer: Yes, you can absolutely go to jail for obstruction of justice. In many cases, it’s not treated as a minor offense at all—it can rise to the level of a serious criminal charge.
What makes this confusing for people is that obstruction doesn’t have a single fixed penalty. Instead, consequences vary depending on how the act was committed, the context, and the level of harm caused to the legal process.
Jail time vs financial penalties
Some obstruction cases result in fines. Others lead to imprisonment. And in more serious situations, both can apply at the same time.
Here’s a simplified comparison:
| Type of Obstruction | Possible Outcome | Severity Level |
|---|---|---|
| Minor interference (delays, non-cooperation) | Fine or short sentence | Low–Moderate |
| Lying to investigators | Jail time + fines | Moderate |
| Destroying key evidence | Significant prison sentence | High |
| Witness tampering or intimidation | Long-term imprisonment | Very High |
The pattern is clear:
The more an action threatens the integrity of justice, the harsher the punishment becomes.
Federal vs state consequences
Another factor that changes everything is where the charge is filed.
- State-level cases
Usually involve local investigations and may carry lighter penalties - Federal cases
Often involve broader investigations (fraud, corruption, organized crime) and can lead to years in prison
In federal obstruction cases, sentences can sometimes reach 5, 10, or even 20 years, depending on the statute involved.
Why obstruction is taken so seriously
Even if the original crime is small, obstruction can dramatically increase the overall punishment.
Imagine this scenario:
- Someone is being investigated for a minor financial issue
- They panic and delete key records
- That act turns a manageable situation into a serious criminal offense
In many real cases, the obstruction charge ends up being more damaging than the original allegation.
A critical legal reality
Courts don’t just punish outcomes—they punish intentional interference.
“Obstruction of justice is punished not because it succeeds, but because it threatens the foundation of the legal system.”
That’s why even unsuccessful attempts can lead to jail time.
What determines the final sentence?
Judges consider multiple factors before deciding penalties:
- Was the act intentional?
- Did it affect the investigation or trial?
- Was there coordination with others?
- Does the person have prior offenses?
- Was violence or intimidation involved?
Because of these variables, no two obstruction cases are exactly the same.
Bottom line
If you’re wondering whether obstruction of justice is “just a fine,” the answer is clear:
- Sometimes → yes
- Often → no
- In serious cases → long-term imprisonment
And most importantly:
Even small decisions made during an investigation can carry life-changing consequences.
What Are the Most Common Examples of Obstruction of Justice Cases?
Legal definitions are helpful, but real understanding comes from seeing how obstruction actually plays out in everyday situations.
Interestingly, many obstruction cases don’t begin with obvious criminal behavior. They often start with panic-driven decisions, poor judgment, or attempts to “fix” a situation quietly.
Everyday scenarios that lead to obstruction charges
Let’s break down some of the most common examples seen in real cases:
1. Destroying or hiding evidence
This is one of the clearest forms of obstruction.
- Shredding documents after receiving a legal notice
- Deleting emails or chat logs
- Throwing away physical evidence
Even partial deletion can be enough. Investigators often recover fragments, and the act of trying to erase something becomes evidence itself.
2. Lying to investigators
Not every lie is a crime—but lying to law enforcement in an active investigation can be.
For example:
- Giving a false timeline
- Denying knowledge you clearly have
- Providing misleading statements
This is where many people make a critical mistake:
They assume “small lies” won’t matter.
In reality, false statements can quickly escalate into obstruction charges.
3. Witness tampering
Trying to influence what someone says is a major red flag.
This includes:
- Asking someone to change their story
- Coaching a witness before questioning
- Offering money or benefits for silence
- Threatening consequences if they speak
Even indirect pressure—like “You know what to say”—can be interpreted as interference.
4. Interfering with law enforcement actions
Sometimes obstruction happens in real-time situations:
- Physically blocking an arrest
- Warning someone about a police operation
- Helping someone evade authorities
These actions are often immediate and emotional, but legally, they can carry serious consequences.
5. Misusing legal processes
Obstruction isn’t always about hiding evidence. It can also involve abusing the system itself.
Examples include:
- Filing false reports to mislead authorities
- Using legal filings to delay proceedings intentionally
- Creating fake documentation
In these cases, the system is not being blocked—it’s being manipulated.
A pattern across all examples
Despite the differences, all these situations share a common thread:
- There is awareness of a legal process
- There is a deliberate action taken
- That action interferes with truth or procedure
A realistic scenario
Imagine someone learns they’re about to be investigated. They quickly:
- Delete messages
- Call a colleague and suggest a “consistent story”
- Avoid responding to official requests
Individually, each action might seem minor. Combined, they form a clear obstruction pattern.
Key takeaway
Obstruction of justice is rarely about one dramatic act. It’s usually built from:
- small decisions
- quick reactions
- attempts to control the situation
And those decisions often happen before people fully understand the legal consequences.
What Happens If You Lie to Police or Destroy Evidence?
People often assume they can “fix” a situation by adjusting the facts slightly or removing something that looks suspicious. In reality, those decisions are exactly what transform a situation into obstruction of justice.
Lying or destroying evidence doesn’t just complicate an investigation—it directly attacks the foundation of how legal systems operate: truth and reliability.
Why lying to police is riskier than it seems
There’s a common misconception that staying quiet and lying are similar. They are not.
- Remaining silent → generally protected (in many legal systems)
- Providing false information → can trigger criminal liability
This difference is critical.
When someone lies to investigators, they are not just withholding information—they are actively redirecting the investigation, which is where obstruction begins.
How small lies become big problems
Many cases don’t start with major deception. Instead, they escalate gradually:
- A person gives a slightly incorrect timeline
- Then repeats that version to stay consistent
- Eventually, contradictions appear
- Investigators uncover inconsistencies
At that point, the issue is no longer the original event—it becomes the pattern of deception.
Destroying evidence: intent matters more than success
Not all evidence destruction leads to a successful cover-up. In fact, many attempts fail. But legally, that often doesn’t matter.
What matters is:
- Did the person know an investigation was likely?
- Did they act to remove or alter evidence?
If both answers are yes, that alone can support an obstruction charge.
Common forms of evidence destruction today
- Deleting files, emails, or chat logs
- Resetting devices before handing them over
- Using software to wipe data
- Physically discarding documents
Even something as simple as clearing a phone can become highly suspicious when timing and intent are taken into account.
A key legal perspective
Courts and prosecutors look at behavior patterns, not isolated actions.
“Attempts to hide the truth often reveal more than the truth itself.”
That’s why in many cases, the effort to conceal information becomes stronger evidence than the original issue being investigated.
When does it become a criminal offense?
Lying or destroying evidence typically crosses into obstruction when:
- There is an active or foreseeable investigation
- The act is intentional
- The purpose is to mislead or interfere
Without intent, the situation may be different. With intent, the risk increases dramatically.
Practical takeaway
If someone is unsure what to say or do during an investigation, the safest option is not to improvise.
Because once false information or altered evidence enters the picture, the situation shifts from uncertainty to potential criminal exposure.
Is Ignoring a Subpoena Considered Obstruction of Justice?
This is one of the most searched—and misunderstood—questions.
Ignoring a subpoena doesn’t always equal obstruction of justice. But in many cases, it can quickly lead to serious legal consequences that overlap with obstruction behavior.
First, what a subpoena actually requires
A subpoena is a formal legal order that may require someone to:
- Appear in court
- Provide testimony
- Submit documents or records
It’s not a suggestion. It’s a mandatory legal obligation.
What happens if you ignore it?
At first, the consequences may not be immediate criminal charges. Instead, the process usually escalates step by step:
- Failure to respond
- Court notice or warning
- Contempt of court proceedings
- Possible fines or arrest warrant
So while the initial act might fall under contempt of court, repeated or intentional avoidance can evolve into something more serious.
When ignoring a subpoena becomes obstruction
Not every ignored subpoena leads to obstruction charges. The key factor again is intent.
It becomes much more serious when:
- The person deliberately avoids compliance to hide evidence
- They coordinate with others to delay or block proceedings
- They ignore multiple orders despite clear awareness
In these situations, the behavior is no longer passive—it becomes active interference.
A simple comparison
| Behavior | Likely Classification |
|---|---|
| Missing a deadline unintentionally | Usually not obstruction |
| Ignoring one subpoena | Contempt of court |
| Repeated intentional avoidance | Potential obstruction |
| Avoiding to hide critical evidence | Strong obstruction risk |
A subtle but important distinction
Many people think:
“I didn’t do anything, I just didn’t respond.”
But legally, not acting can still have consequences—especially when there is a clear duty to act.
Real-world pattern
A common escalation looks like this:
- Someone receives a subpoena
- They delay responding
- They avoid communication
- They begin removing or hiding relevant documents
At that point, the issue shifts from non-compliance to intentional disruption of the legal process.
Key takeaway
Ignoring a subpoena is rarely a good strategy. Even if it doesn’t immediately trigger an obstruction charge, it can quickly create legal pressure that leads there.
How Do Prosecutors Prove Someone Obstructed Justice?

Obstruction of justice isn’t always obvious. There’s rarely a single moment that clearly shows what happened. Instead, prosecutors build cases using patterns, timing, and intent.
The three elements they focus on
To prove obstruction, prosecutors typically need to establish:
- A legal process existed (investigation, court case, etc.)
- The person knew about it or should have known
- The person acted intentionally to interfere
If one of these elements is missing, the case becomes harder to prove.
Evidence isn’t always direct
In many cases, there is no direct proof like a confession. Instead, prosecutors rely on:
- Digital records (deleted files, timestamps)
- Communication logs (messages, emails)
- Witness testimony
- Behavioral patterns
For example, if files were deleted right after a legal notice, that timing becomes powerful evidence.
Intent is often inferred
Since people rarely admit they intended to obstruct justice, intent is usually reconstructed through:
- Sequence of actions
- Consistency of behavior
- Contradictions in statements
A single action may look harmless. But when combined with others, it can show a clear direction.
How patterns strengthen the case
One isolated act might not be enough. But multiple related actions can build a compelling narrative.
For example:
- Deleting messages
- Contacting a witness
- Providing inconsistent statements
Together, these actions suggest coordinated interference, even if each step alone seems minor.
Defense vs prosecution perspective
From a defense standpoint, the goal is often to show:
- Lack of intent
- Misunderstanding of the situation
- Coincidental timing
From a prosecution standpoint, the goal is to demonstrate:
- Awareness
- Deliberate action
- Impact on the legal process
The outcome depends on which narrative is more convincing.
Final insight
Obstruction cases are rarely about a single “smoking gun.” They are built piece by piece.
And in many situations, what ultimately convinces a court is not just what happened—but how consistently the actions point toward intentional interference.
What Is the Difference Between Obstruction of Justice and Contempt of Court?
These two concepts are often confused because they both involve disrupting the legal process, but they operate in different ways and at different stages.
At a glance, they may seem interchangeable. In practice, however, they address different types of misconduct.
Core distinction
- Obstruction of justice → Interfering with investigations, evidence, or legal procedures
- Contempt of court → Disobeying or disrespecting a court’s authority or orders
The difference lies in what is being disrupted.
A side-by-side comparison
| Aspect | Obstruction of Justice | Contempt of Court |
|---|---|---|
| Focus | Interference with legal process | Disobedience of court authority |
| Timing | Before or during legal proceedings | Usually during or after court involvement |
| Examples | Destroying evidence, lying to investigators | Ignoring a court order, disrupting a hearing |
| Intent required | Yes, must be intentional | Sometimes (can be direct or indirect) |
| Severity | Often criminal offense | Can be civil or criminal |
Where people get it wrong
Someone might ignore a court order and think it’s only contempt. But depending on why they ignored it, the situation can escalate.
For example:
- Ignoring a subpoena → typically contempt
- Ignoring it to hide evidence → may become obstruction
This is where the line between the two begins to blur.
Why courts treat them differently
Contempt of court is about maintaining authority and order.
Obstruction of justice is about protecting the integrity of truth and fairness.
“Contempt challenges the court’s authority, while obstruction challenges the justice system itself.”
Because of this, obstruction is often treated more severely—especially when it affects outcomes.
Practical takeaway
If a person is involved in legal proceedings:
- Failing to follow instructions → may lead to contempt
- Acting to interfere with facts or outcomes → risks obstruction
Understanding this difference can prevent situations from escalating unnecessarily.
Can You Be Charged Even If the Case Didn’t Succeed?
One of the most surprising aspects of obstruction law is this:
You can be charged even if nothing actually changed.
The legal system does not require the interference to succeed. It focuses on the attempt and the intent behind it.
Why success doesn’t matter
If the law only punished successful interference, it would encourage people to try and “get away with it.”
Instead, the standard is much stricter:
- Attempting to interfere → enough for charges
- Planning interference → may be enough in some cases
- Taking steps toward interference → strong basis for prosecution
Real-world illustration
Consider this situation:
- Someone deletes files thinking they contain evidence
- Investigators already have copies
- The deletion doesn’t affect the case
Even though nothing changed, the act itself still shows:
- Awareness of a legal issue
- Intent to interfere
That’s enough to trigger legal consequences.
Attempt vs outcome
| Scenario | Outcome | Legal Risk |
|---|---|---|
| Attempt to destroy evidence but fail | No real impact | Still high |
| Lie to investigators but get caught | Truth revealed | Still high |
| Influence a witness unsuccessfully | No change in testimony | Still serious |
The pattern is consistent:
Intent outweighs success.
A key legal principle
Courts prioritize protecting the system itself, not just the result.
“The justice system cannot function if attempts to interfere are ignored simply because they fail.”
Bottom line
If someone tries to obstruct justice, the legal consequences can arise regardless of whether the attempt worked or not.
That’s what makes this area of law particularly strict—and often misunderstood.
What Should You Do If You’re Accused of Obstructing Justice?
Being accused of obstruction of justice is a serious situation, even before any charges are formally filed.
The biggest mistake people make at this stage is reacting emotionally or trying to “fix” things on their own.
First priority: stop taking independent action
Once there’s a risk of legal exposure:
- Do not delete files
- Do not contact witnesses about the situation
- Do not attempt to align stories with others
These actions can worsen the situation immediately, even if the intention is to help.
Why early decisions matter so much
Obstruction cases often build on patterns of behavior.
If someone continues to act in ways that look like interference, it can strengthen the case against them—even if the original issue was minor.
What a safer approach looks like
Instead of reacting impulsively:
- Preserve all relevant information
- Avoid discussing details casually with others
- Follow official instructions carefully
- Seek proper legal guidance before making decisions
This doesn’t mean admitting anything—it means avoiding additional risk.
The danger of “over-explaining”
Some people try to talk their way out of the situation by providing more information than necessary.
That can backfire.
- Inconsistent details create suspicion
- Extra explanations can introduce contradictions
- Statements may be used later in ways not expected
A realistic perspective
Being accused does not automatically mean someone is guilty. But it does mean:
- The situation is being evaluated seriously
- Actions are being observed closely
- Future behavior can influence outcomes
Final takeaway
When facing a potential obstruction issue, the goal is not to control the situation—it’s to avoid making it worse.
Final Thoughts: Why Obstruction of Justice Is Taken So Seriously
Obstruction of justice is not just another legal term—it represents a direct threat to how fairness is maintained.
The system depends on:
- Accurate information
- Honest participation
- Respect for legal processes
When any of these are intentionally disrupted, the consequences go beyond a single case.
What ties everything together
Across all scenarios discussed, a consistent pattern appears:
- Awareness of a legal process
- A decision to interfere
- An attempt to influence the outcome
That combination is what transforms everyday actions into legal risk.
The bigger picture
Obstruction laws exist to protect something larger than individual cases:
- Trust in legal outcomes
- Reliability of evidence
- Equal application of the law
Without these protections, even strong cases could collapse under manipulation.
Closing insight
“Justice doesn’t fail only when the wrong verdict is reached—it fails when the process itself is compromised.”
Frequently Asked Questions About Obstruction of Justice
Is obstruction of justice always a felony?
Not always. In some situations, it can be treated as a misdemeanor, especially if the interference is limited or has minimal impact. However, more serious actions—like destroying evidence or influencing witnesses—are often classified as felony-level offenses, particularly in federal cases.
Can you be charged with obstruction even if you didn’t commit the original crime?
Yes, and this surprises many people. You don’t have to be guilty of the main offense to face obstruction charges.
If you interfere with an investigation, even as a third party, you can still be held legally responsible.
Is lying to police always considered obstruction of justice?
Not automatically, but it can quickly become one.
Providing false information during an active investigation—especially if it misleads authorities—may lead to obstruction charges. The key factor is whether the lie was intended to interfere with the process.
What’s the difference between staying silent and obstructing justice?
Staying silent is generally a legal right.
Obstruction happens when someone goes beyond silence and takes active steps to mislead, hide, or interfere with an investigation or legal proceeding.
Can deleting messages or files get you into legal trouble?
It depends on timing and intent.
If someone deletes data during or in anticipation of an investigation, it may be seen as evidence tampering, which is closely tied to obstruction of justice.
Is ignoring a subpoena the same as obstruction of justice?
Not exactly. Ignoring a subpoena is usually treated as contempt of court at first.
However, if the person avoids compliance to hide information or delay proceedings intentionally, it can escalate into obstruction-related charges.
Do you need to succeed in interfering with a case to be charged?
No. Even a failed attempt can lead to charges.
The law focuses on the intent and effort to interfere, not just whether the attempt actually changed the outcome.
Can talking to a witness be considered obstruction?
It can be, depending on how the conversation happens.
If someone tries to influence what a witness says, suggests a version of events, or pressures them in any way, it may be interpreted as witness tampering, which is a form of obstruction.
How serious are obstruction of justice penalties?
Penalties vary widely. Some cases involve fines, while others can lead to years of imprisonment, especially at the federal level. The severity depends on how much the action affected the legal process.
What is the safest thing to do if you’re involved in an investigation?
The most important thing is to avoid taking actions that could be misunderstood.
Preserving information, following official instructions, and not attempting to “fix” the situation on your own are generally the safest approaches.
Legal Terms is an editorial legal content contributor focused on simplifying complex legal concepts into clear, accessible language. The content published under this profile is designed to help readers understand legal terminology, procedures, and foundational principles in a structured and easy-to-follow format.
All articles are carefully researched using publicly available legal resources, including case law references, statutory frameworks, and authoritative legal publications. The goal is to present accurate, neutral, and educational information that aligns with widely accepted legal standards.
This author profile represents a content team dedicated to producing informational legal material for educational purposes only. The content does not constitute legal advice and should not be interpreted as a substitute for professional legal consultation.
The content is prepared by an editorial team focused on legal terminology and general legal concepts, with an emphasis on clarity, consistency, and alignment with commonly accepted legal frameworks.
The editorial team specializes in simplifying complex legal terminology and commonly encountered legal procedures into structured, easy-to-understand explanations for a general audience.
Content Process:
Topic selection based on commonly searched legal queries
Research using reliable and authoritative legal sources
Clear structuring for readability and user understanding
Regular content updates to maintain accuracy and relevance
Editorial Note: Articles published under this author are reviewed for clarity, consistency, and informational accuracy before publication.
Content is reviewed and maintained in alignment with general legal information standards.
Content is developed using established legal references and publicly available legal resources.
View our legal sources.
Learn more about how our content is created and reviewed in our
Content Methodology
and
Editorial Team pages.






